栏目分类

咨询热线

0731-85656193

牙膏新规来了!功效宣称不能再“随便说”——《牙膏分类目录(征求意见稿)》解读

    为贯彻落实《化妆品监督管理条例》《牙膏监督管理办法》,规范牙膏生产经营活动,保障牙膏产品的质量安全,国家药监局组织起草了《牙膏分类目录(征求意见稿)》,该目录是药监局对牙膏行业“分类监管”的关键落地,核心逻辑为 “以编码定类别,以机理限宣称” ,直击行业无序宣称痛点,推动监管从粗放走向精细化。

Q

如为什么出台新规

新规的出台基于以下关键原因,填补了监管空白并推动行业规范发展:

1.     填补监管空白

2021年《化妆品监督管理条例》将牙膏纳入化妆品范畴,但缺乏具体分类标准,需细化规则填补监管空白,终结此前分类模糊、宣称混乱的局面。

2.     整治行业乱象

强调“功效类别不得超出附表1范围”“宣称用语需合规”,剑指功效夸大和宣称越界:

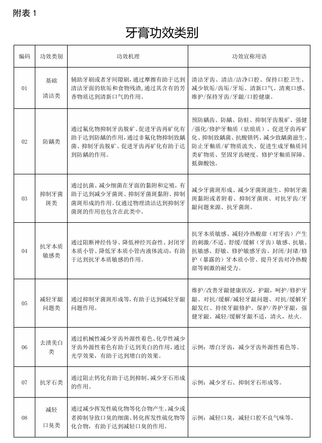
  • 功效类别仅限8类(01~08),不得自创“修复蛀牙”等未批准类别。

  • 宣称用语严管:01-05类(如防龋)必须使用附表1所列词汇(如“防蛀”),禁用“根治”“治疗”等绝对化用语,确保宣称真实准确。

3.     国际监管接轨

采用编码化管理(如02=防龋类),对标欧盟、美国按功效分类模式,推动中国牙膏标准与国际对齐,便利跨境贸易与监管互认,提升全球竞争力。


A

Q

核心目的

新规的核心目标聚焦于统一标准、严控宣称和强化责任,以解决监管模糊性问题:

  1. 统一分类标准,解决监管模糊性

    强制要求备案时按 功效类别(附表1) + 使用人群(附表2) 生成编码,消除产品归类混乱。

    示例:此前“抗敏感+美白”产品无明确分类,新规要求同时填报04类(抗敏感)和06类(美白),确保每类产品清晰可追溯。

  2. 严控功效宣称,遏制虚假宣传

    01-05类 用语严格限定于附表1(如防龋类仅限“防蛀”等)  防止医疗化宣称误导消费者。

    06-08类 参考示例调整用语(禁用“根治”“治疗”等词汇)杜绝绝对化虚假宣传,维护市场诚信。

  3. 强化责任主体,落实企业合规

    要求标签宣称用语搭配符合法规、国标、技术规范,倒逼企业建立自查机制,从源头提升合规意识。

A

Q

政策深层意义

新规的实施将带来多维度积极影响,深化行业变革:

  1. 消费者权益保护:通过标准化宣称用语(如“减轻口臭”而非“根治口臭”),降低信息不对称风险,确保消费者知情权。

  2. 行业高质量发展:淘汰“擦边球”产品,引导资源投向合规研发,推动产业创新升级。

  3. 监管效能提升:编码化分类为抽检、追溯和大数据监管提供基础框架,实现高效精准执法。

A

重要提示:上述解读仅针对《牙膏分类目录(征求意见稿)》,实际要求需根据最终法规要求执行。新规的落地将重塑行业生态,企业需密切关注政策动态以确保合规。



小编一直致力于向所有阅读者普及化妆品法规知识、解读相关法规政策、更新行业法规动态。

扫一扫,获取更多精彩内容

英狄士检测


上一篇: 化妆品生产质量管理体系提升三年行动计划(2026—2028年)--核心解读 下一篇: 国家药监局关于深化化妆品监管改革促进产业高质量发展的意见速览
温馨提示: 本网站需输入密码才可访问
密码错误, 请重新输入!